博彩公司
博彩公司
博彩公司概况
博彩公司简介
管理团队
荣誉奖项
品牌战略
集团业务
城市建设服务
文商旅体
金融投资
新型基建
博彩博彩公司
集团动态
视频中心
招标采购
招标信息
结果公示
党的建设
党组织概况
特色党建
党建动态
联系我们
联系我们
您现在的位置:
博彩公司
-
招标采购
-
招标信息
招标信息
结果公示
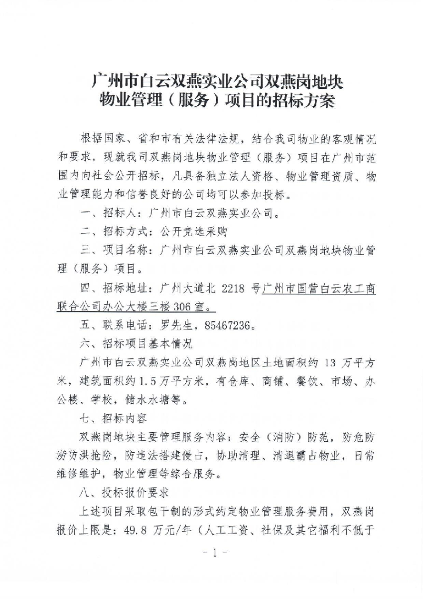
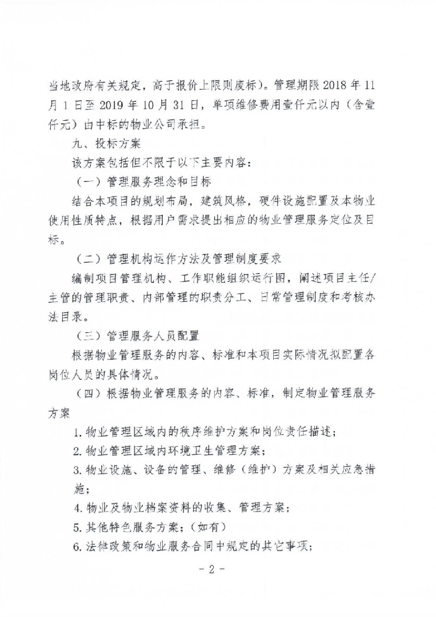
双燕岗地块物业管理服务项目招标公告及方案
发布日期:2018-10-24
来源:博彩公司
双燕岗地块物业管理服务项目招标公告及方案.pdf
返回列表
上一篇:城投集团本部旧办公设备转让项目竞价公告
下一篇:饭堂物料配送采购项目公开竞选公告
关注广州城投
获取最新动态
博彩公司概况
博彩公司简介
管理团队
荣誉奖项
品牌战略
集团业务
城市建设服务
文商旅体
金融投资
新型基建
博彩博彩公司
集团动态
视频中心
招标采购
招标信息
结果公示
党的建设
党组织概况
特色党建
党建动态
联系我们
联系我们