博彩公司
博彩公司
博彩公司概况
博彩公司简介
管理团队
荣誉奖项
品牌战略
集团业务
城市建设服务
文商旅体
金融投资
新型基建
博彩博彩公司
集团动态
视频中心
招标采购
招标信息
结果公示
党的建设
党组织概况
特色党建
党建动态
联系我们
联系我们
您现在的位置:
博彩公司
-
招标采购
-
招标信息
招标信息
结果公示
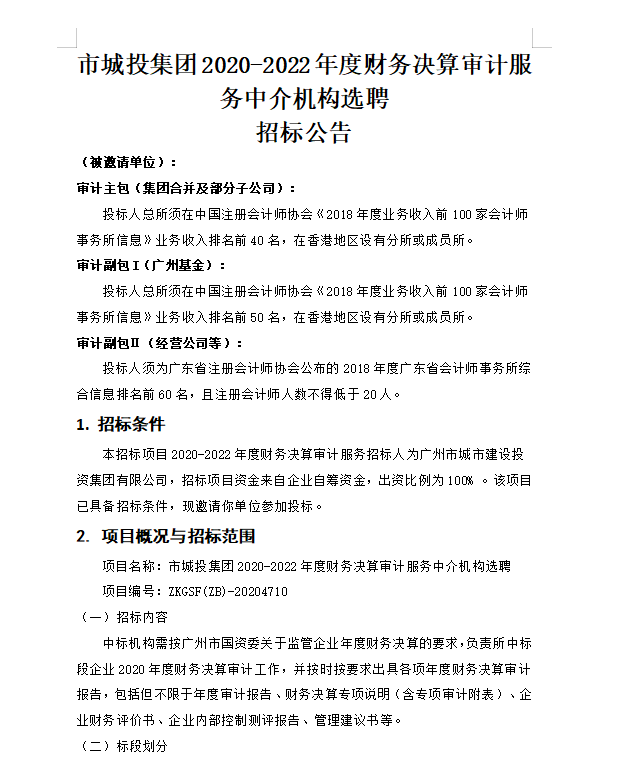
市城投集团2020-2022年度财务决算审计服务中介机构选聘招标公告
发布日期:2020-10-16
来源:博彩公司
返回列表
上一篇:广州市城投文化旅游发展有限公司艺术培训项目合作
下一篇:广州市市政工程维修处有限公司10吨级高频振动双钢轮压路机招标公告
关注广州城投
获取最新动态
博彩公司概况
博彩公司简介
管理团队
荣誉奖项
品牌战略
集团业务
城市建设服务
文商旅体
金融投资
新型基建
博彩博彩公司
集团动态
视频中心
招标采购
招标信息
结果公示
党的建设
党组织概况
特色党建
党建动态
联系我们
联系我们